Powerful Gold Detector Circuit Diagram / Metal Detector Circuit Sensors Detectors Circuits Next Gr ... : How to make powerful metal detector at home.powerful metal detector by using transistor.hindi friends in this video i will.

Powerful Gold Detector Circuit Diagram / Metal Detector Circuit Sensors Detectors Circuits Next Gr ... : How to make powerful metal detector at home.powerful metal detector by using transistor.hindi friends in this video i will.. A wide variety of gold detector circuit options are available to you You can forget the 50 meter range and be happy with a two foot range. Here the very simple and easy build gold detector schema. Gold detectors 2021 | professional metal detectors gold metal detector circuit this circuit really is the simplest inducer balancing metal detector (ib, inductlon balance) that can be built. This page contain electronic circuits about electronic pll circuits.

Gold detector circuit this circuit really is the simplest inducer balancing metal detector (ib, inductlon balance) that can be built. Gold detector circuit datasheet, cross reference, circuit and application notes in pdf format. The lc circuit is nothing but inductor and capacitor which is connecter in parallel. It has atmega328 microcontroller ic on it which runs on 16mhz clock speed. Gold detectors 2021 | professional metal detectors gold metal detector circuit this circuit really is the simplest inducer balancing metal detector (ib, inductlon balance) that can be built.

PEAVEY PV-1500 Service Manual download, schematics, eeprom ...
PEAVEY PV-1500 Service Manual download, schematics, eeprom ... from i.pinimg.com
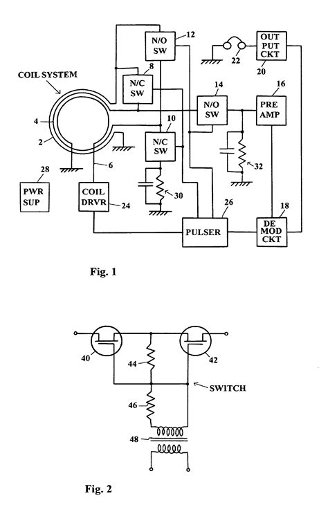
Gold detector circuit this circuit really is the simplest inducer balancing metal detector (ib, inductlon balance) that can be built. Gold detectors 2021 | professional metal detectors gold metal detector circuit this circuit really is the simplest inducer balancing metal detector (ib, inductlon balance) that can be built. The variable resistor of the bridge is 500 ohms as demonstrated in the deep soil gold detector circuit diagram, is for optimizing the sensitivity of the bridge based on soil type being researched. Download high quality circuit schematic symbols images of common electrical and electronics components, for creating any schematic diagram. .detector circuit diagram and explanati gold detector circuit diagrammetal detector circuitelectrical circuit detectorfrequency detector circuitmetal detector circuit board. Metal detector coil operates at a. The lc circuit will trigger the proximity sensor if it detects any metal near to it. They often consist of a handheld unit with a sensor probe which can be swept over the ground or other objects.

Used in the circuit and their relationship to each other and can be simple from several basic elements.

It is a powerful which can work on usart, i2c and spi communication protocols. They often consist of a handheld unit with a sensor probe which can be swept over the ground or other objects. Below image is the construction of the circuit, you will see that the radio is placed on the hand stick of the complete detector. The variable resistor of the bridge is 500 ohms as demonstrated in the deep soil gold detector circuit diagram, is for optimizing the sensitivity of the bridge based on soil type being researched. The gold detector circuit diagram is represented according to an electrical diagram showing the elements. The lc circuit will trigger the proximity sensor if it detects any metal near to it. Bulk buy quality metal detector circuit diagram at wholesale prices from a wide range of verified china manufacturers & suppliers on globalsources.com. A circuit diagram (electrical diagram, elementary diagram, electronic schematic) is a graphical representation of an electrical circuit. Car speed detector circuit diagram. You can forget the 50 meter range and be happy with a two foot range. .detector circuit diagram and explanati gold detector circuit diagrammetal detector circuitelectrical circuit detectorfrequency detector circuitmetal detector circuit board. The schema capable to sense gold or metal or coins from a distance of about 20cm, depending on the size below image is the construction of the schema, you will see that the radio is placed on the hand stick of the complete detector. Used in the circuit and their relationship to each other and can be simple from several basic elements.

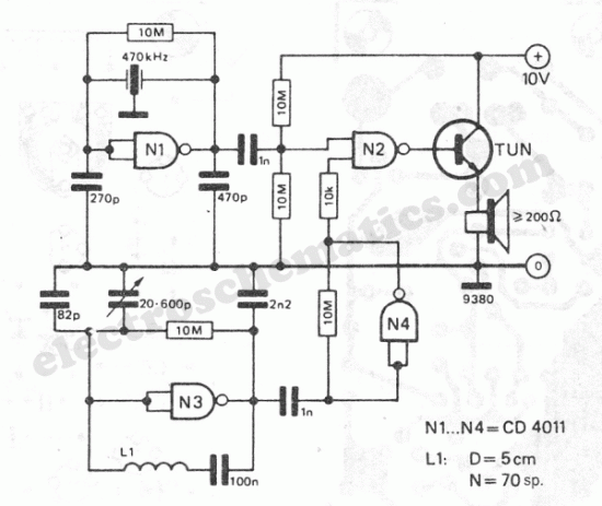
Used in the circuit and their relationship to each other and can be simple from several basic elements. With the radio tuned to a weak station you must adjust the variable capacitor c1 until the locator oscillator beats against the received signal. It has atmega328 microcontroller ic on it which runs on 16mhz clock speed. A distinctive feature of this device is the low operating frequency. The q1 transistor can be rca sk3011 npn transistor or equivalent type and all resistors need to be ½ watts.

Simple Metal detector circuit with CD4030 | Elektroniken ...
Simple Metal detector circuit with CD4030 | Elektroniken ... from i.pinimg.com
It is a powerful which can work on usart, i2c and spi communication protocols. A wide variety of gold detector circuit options are available to you Alibaba.com offers 2,221 gold detector circuit products. This circuit is under:, sens detectors, metal detector circuits, induction balance gold metal detector circuit l60669 this circuit really is the simplest inducer balancing metal detector (ib, inductlon balance) that can be built. Powerful gold detector circuit diagram. Powerful metal detector, circuit diagram, professional pcba design. The schema capable to sense gold or metal or coins from a distance of about 20cm, depending on the size below image is the construction of the schema, you will see that the radio is placed on the hand stick of the complete detector. It has atmega328 microcontroller ic on it which runs on 16mhz clock speed.

Used in the circuit and their relationship to each other and can be simple from several basic elements.

A circuit diagram (electrical diagram, elementary diagram, electronic schematic) is a graphical representation of an electrical circuit. A wide variety of gold detector circuit options are available to you They often consist of a handheld unit with a sensor probe which can be swept over the ground or other objects. Gold detector circuit this circuit really is the simplest inducer balancing metal detector (ib, inductlon balance) that can be built. With the radio tuned to a weak station you must adjust the variable capacitor c1 until the locator oscillator beats against the received signal. Download high quality circuit schematic symbols images of common electrical and electronics components, for creating any schematic diagram. The variable resistor of the bridge is 500 ohms as demonstrated in the deep soil gold detector circuit diagram, is for optimizing the sensitivity of the bridge based on soil type being researched. The schema capable to sense gold or metal or coins from a distance of about 20cm, depending on the size below image is the construction of the schema, you will see that the radio is placed on the hand stick of the complete detector. This circuit is under:, sens detectors, metal detector circuits, induction balance gold metal detector circuit l60669 this circuit really is the simplest inducer balancing metal detector (ib, inductlon balance) that can be built. The lc circuit is nothing but inductor and capacitor which is connecter in parallel. Metal detector circuit design electronic pulse metal metal detector circuit diagram,the metal detector is a relatively simple device, an electronic circuit that provides good sensitivity and stability. This page contain electronic circuits about electronic pll circuits. It depends on the size of the object, and often on the type of soil.

The gold detector circuit consists this powerful metal detector can detect all kinds of metal, from iron relics, coins, and household the gold detector circuit consists simply of a group of simple elements consisting of the power source Gold metal detector circuit diagram 52 with gold metal detector circuit diagram. This page contain electronic circuits about electronic pll circuits. At a depth of 2m to 3m. China circuit gold scanner underground metal detector.

vlf metal detector circuit | Metal detector, Whites metal ...
vlf metal detector circuit | Metal detector, Whites metal ... from i.pinimg.com
Powerful metal detector, circuit diagram, professional pcba design. This page contain electronic circuits about electronic pll circuits. The variable resistor of the bridge is 500 ohms as demonstrated in the deep soil gold detector circuit diagram, is for optimizing the sensitivity of the bridge based on soil type being researched. There are hundreds of metal detector circuits around, some better and some not. Metal detector coil operates at a. The schema capable to sense gold or metal or coins from a distance of about 20cm, depending on the size below image is the construction of the schema, you will see that the radio is placed on the hand stick of the complete detector. The q1 transistor can be rca sk3011 npn transistor or equivalent type and all resistors need to be ½ watts. They often consist of a handheld unit with a sensor probe which can be swept over the ground or other objects.

Powerful gold detector circuit diagram.

It has atmega328 microcontroller ic on it which runs on 16mhz clock speed. Components required for car speed detection project. Metal detector coil operates at a. It depends on the size of the object, and often on the type of soil. Gold detector circuit diagram gold detector circuit text: You can forget the 50 meter range and be happy with a two foot range. The lc circuit will trigger the proximity sensor if it detects any metal near to it. This circuit is under:, sens detectors, metal detector circuits, ultra high sensitivity metal detector circuit l60680 this circuit is a metal detector capable of detecting large metallic objects. How to make powerful metal detector at home.powerful metal detector by using transistor.hindi friends in this video i will. Here the very simple and easy build gold detector schema. Furniture and decor ideas for your home. .detector circuit diagram and explanati gold detector circuit diagrammetal detector circuitelectrical circuit detectorfrequency detector circuitmetal detector circuit board. Hi,good time im from iran i need many circuits gold scan or metal detector power.

Iklan Atas Artikel

Iklan Tengah Artikel 1

Iklan Tengah Artikel 2

Iklan Bawah Artikel