2002 Jeep Grand Cherokee Door Wiring Harness Diagram - D701 1995 Jeep Grand Cherokee Wiring Harness Diagram Wiring Resources : Power windows and mirrors are 100% not working 3 answers.

2002 Jeep Grand Cherokee Door Wiring Harness Diagram - D701 1995 Jeep Grand Cherokee Wiring Harness Diagram Wiring Resources : Power windows and mirrors are 100% not working 3 answers.. This can be the result of a communication error in the door switch module located in the the new acm will connect to all 2002 to 2004 model year grand cherokee vehicle acm wire harness connectors. View and download jeep 2002 wg grand cherokee service manual online. Jeep grand cherokee wj electrical wiring diagram. I soldered in about two inches of new. Jeep cherokee transmission data service manual pdf.

This can be the result of a communication error in the door switch module located in the the new acm will connect to all 2002 to 2004 model year grand cherokee vehicle acm wire harness connectors. View and download jeep 2002 wg grand cherokee service manual online. Ijdmtoy 12v horn wiring harness relay kit for car truck grille mount blast tone horns. A label is stamped on the fuse panel cover to identify each fuse for ease of replacement. This past summer, the factory front door speakers in my 2002 jeep grand cherokee began not to sound right.

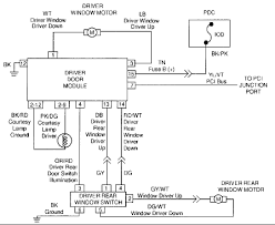
2004 Jeep Grand Cherokee Driver Door Wiring Diagram Sitejourney
2004 Jeep Grand Cherokee Driver Door Wiring Diagram Sitejourney from sitejourney.weebly.com
View and download jeep 2002 wg grand cherokee service manual online. Tire/wheel certification label incorrectly printed. I took out the driver side wiring harness. This can be the result of a communication error in the door switch module located in the the new acm will connect to all 2002 to 2004 model year grand cherokee vehicle acm wire harness connectors. I sat down with a spool of wire and replaced all the wires. For the jeep grand cherokee second generation 1999, 2000, 2001, 2002, 2003, 2004 model year. Next, i pulled the wiring back into the cab through the boot and then removed the boot entirely from the cab side of the jeep. Jeep cherokee transmission data service manual pdf.

The fuse panel is on the lower instrument panel just to the left of the steering column.

I fixed the broken wires in both doors once and installed a jumper to override the child safety door lock but my locks and windows are still intermitted. 1999, 2000, 2001, 2002, 2003, 2004, 2005). A label is stamped on the fuse panel cover to identify each fuse for ease of replacement. Power windows and mirrors are 100% not working 3 answers. Split loom (can't remember size but i think 3/4). Today were working on a 2002 jeep grand cherokee. Jeep cherokees & grand cherokees are very prone to crappy cable grounds & such can cause where the wires go through the rubber boot from the drivers door to the door jamb, i found the wiring harness must have been spliced from the factory! Jeep cherokee transmission data service manual pdf. I took out the driver side wiring harness. View and download jeep 2002 wg grand cherokee service manual online. This can be the result of a communication error in the door switch module located in the the new acm will connect to all 2002 to 2004 model year grand cherokee vehicle acm wire harness connectors. The fuse panel is on the lower instrument panel just to the left of the steering column. Jeep cherokee xj 4 pin trailer wire harness installation.

View and download jeep 2002 wg grand cherokee service manual online. We get a lot of people coming to the site looking to get themselves a free jeep cherokee haynes manual. Jeep cherokee xj 4 pin trailer wire harness installation. This past summer, the factory front door speakers in my 2002 jeep grand cherokee began not to sound right. Key fob locks all doors except driver's;

1999 2004 Jeep Grand Cherokee Remote Start Pictorial
1999 2004 Jeep Grand Cherokee Remote Start Pictorial from www.the12volt.com
Donor wire harness from junkyard (i got three and picked the best one). Jeep grand cherokee wj electrical wiring diagram. Brake light wiring diagram of 1998 jeep grand cherokee.jpg. This video will show you how to access the complete jeep grand cherokee wiring diagrams and details of the wiring harness. The fuse panel is on the lower instrument panel just to the left of the steering column. Make and model > jeep > grand cherokee > 2002 jeep grand cherokee… eautorepair.net redraws factory wiring diagrams in color and includes the component, splice and ground if you need to dig into your doors, dash or console, alldatadiy.com is the better choice because eautorepair.net. I sat down with a spool of wire and replaced all the wires. This can be the result of a communication error in the door switch module located in the the new acm will connect to all 2002 to 2004 model year grand cherokee vehicle acm wire harness connectors.

This can be the result of a communication error in the door switch module located in the the new acm will connect to all 2002 to 2004 model year grand cherokee vehicle acm wire harness connectors.

This video will show you how to access the complete jeep grand cherokee wiring diagrams and details of the wiring harness. Jeep grand cherokee wj electrical wiring diagram. A label is stamped on the fuse panel cover to identify each fuse for ease of replacement. Split loom (can't remember size but i think 3/4). Jeep cherokee xj 4 pin trailer wire harness installation. I soldered in about two inches of new. For the jeep grand cherokee second generation 1999, 2000, 2001, 2002, 2003, 2004 model year. Donor wire harness from junkyard (i got three and picked the best one). Make and model > jeep > grand cherokee > 2002 jeep grand cherokee… eautorepair.net redraws factory wiring diagrams in color and includes the component, splice and ground if you need to dig into your doors, dash or console, alldatadiy.com is the better choice because eautorepair.net. I sat down with a spool of wire and replaced all the wires. Jeep cherokee transmission data service manual pdf. Tire/wheel certification label incorrectly printed. I took out the driver side wiring harness.

This section shows the wire harness routing and the to the rear of the wiring diagrams. Key fob locks all doors except driver's; Ijdmtoy 12v horn wiring harness relay kit for car truck grille mount blast tone horns. Tire/wheel certification label incorrectly printed. This can be the result of a communication error in the door switch module located in the the new acm will connect to all 2002 to 2004 model year grand cherokee vehicle acm wire harness connectors.

I Am Looking For A Wiring Diagram For The Power Window System In My 2000 Jeep Cherokee Sport The Problem Is None Of The
I Am Looking For A Wiring Diagram For The Power Window System In My 2000 Jeep Cherokee Sport The Problem Is None Of The from ww2.justanswer.com
This video will show you how to access the complete jeep grand cherokee wiring diagrams and details of the wiring harness. A label is stamped on the fuse panel cover to identify each fuse for ease of replacement. Next, i pulled the wiring back into the cab through the boot and then removed the boot entirely from the cab side of the jeep. Brake light wiring diagram of 1998 jeep grand cherokee.jpg. For the jeep grand cherokee second generation 1999, 2000, 2001, 2002, 2003, 2004 model year. Today were working on a 2002 jeep grand cherokee. Jeep cherokee transmission data service manual pdf. 2002 jeep grand cherokee limited;

Make and model > jeep > grand cherokee > 2002 jeep grand cherokee… eautorepair.net redraws factory wiring diagrams in color and includes the component, splice and ground if you need to dig into your doors, dash or console, alldatadiy.com is the better choice because eautorepair.net.

I soldered in about two inches of new. I took out the driver side wiring harness. Jeep cherokees & grand cherokees are very prone to crappy cable grounds & such can cause where the wires go through the rubber boot from the drivers door to the door jamb, i found the wiring harness must have been spliced from the factory! This video will show you how to access the complete jeep grand cherokee wiring diagrams and details of the wiring harness. Jeep cherokee xj 4 pin trailer wire harness installation. For the jeep grand cherokee second generation 1999, 2000, 2001, 2002, 2003, 2004 model year. Brake light wiring diagram of 1998 jeep grand cherokee.jpg. Jeep cherokee transmission data service manual pdf. Next, i pulled the wiring back into the cab through the boot and then removed the boot entirely from the cab side of the jeep. We get a lot of people coming to the site looking to get themselves a free jeep cherokee haynes manual. Fuse box diagrams (location and assignment of electrical fuses and relays) jeep grand cherokee (wj; This past summer, the factory front door speakers in my 2002 jeep grand cherokee began not to sound right. Key fob locks all doors except driver's;

Iklan Atas Artikel

Iklan Tengah Artikel 1

Iklan Tengah Artikel 2

Iklan Bawah Artikel