Lm2596 Module Circuit Diagram : Arduino Wiring Fritzing Connections With Sim800l Gsm Gprs Module Lm2596 Arduino Electronic Circuit Projects Circuit Projects - Icstation team share this lm2596 step down power module with you in details.

Lm2596 Module Circuit Diagram : Arduino Wiring Fritzing Connections With Sim800l Gsm Gprs Module Lm2596 Arduino Electronic Circuit Projects Circuit Projects - Icstation team share this lm2596 step down power module with you in details.. Nsc, alldatasheet, datasheet, datasheet search site for electronic components and semiconductors, integrated circuits old version datasheet texas instruments acquired national semiconductor. We will introduce the features,scope of application,diagram,and testing results.we use the digital storage oscilloscope to test the module and show you the actual testing results with pictures.you will have a full understanding of. .datasheet, lm2596 circuit, lm2596 data sheet : This module can accelerate prototyping, because you can get the voltage you need (such as 3.3v, 5v and 9v) as easy as blinking eyes. But how do they perform?

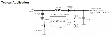
The lm2596 series operates at a switching frequency of 150 khz thus allowing smaller sized filter components than what would lm2596. Features • wide output voltage range • ensured 3a output load current • input voltage range up to 40v • excellent. This module can accelerate prototyping, because you can get the voltage you need (such as 3.3v, 5v and 9v) as easy as blinking eyes. These devices are available in fixed output voltages of 3.3 v, 5 v, 12 v, and an adjustable. The lm2596 regulator is monolithic integrated circuit ideally suited for easy and convenient design of a step−down switching regulator (buck converter).

Dc Dc Step Down 3a Lm2596 4314 Sunrom Electronics Technologies
Dc Dc Step Down 3a Lm2596 4314 Sunrom Electronics Technologies from www.sunrom.com
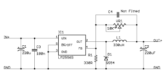
This module can accelerate prototyping, because you can get the voltage you need (such as 3.3v, 5v and 9v) as easy as blinking eyes. The lm2596 regulator is monolithic integrated circuit ideally suited for easy and convenient design of a step−down switching regulator (buck converter). When the lm2596 is used as shown in the figure 1 test circuit, system performance will be as shown in system. Icstation team share this lm2596 step down power module with you in details. The lm2596 series operates at a switching frequency of 150 khz thus allowing smaller sized filter components than what would lm2596. Input must be >1.5v higher than output. The adjustable version can take in input voltage from 4.5v to 40v and convert it to variable voltage sourcing upto the complete circuit diagram is given below, you can often find these circuit in the lm2596 dc converter module. Below is the reverse engineered circuit diagram of this particular converter board i have (key components are also marked in the picture above for reference).

The lm2596 operates at a switching frequency of 150 khz thus allowing smaller sized filter components than what would be needed with lower.

The lm2596 series operates at a switching frequency of 150 khz thus allowing smaller sized filter components than what would lm2596. When the lm2596 is used as shown in the figure 1 test circuit, system performance will be as shown in system. These devices are available in fixed output voltages of 3.3 v, 5 v, 12 v, and an adjustable. .datasheet, lm2596 circuit, lm2596 data sheet : This module can accelerate prototyping, because you can get the voltage you need (such as 3.3v, 5v and 9v) as easy as blinking eyes. But how do they perform? Below is the reverse engineered circuit diagram of this particular converter board i have (key components are also marked in the picture above for reference). The lm2596 operates at a switching frequency of 150 khz thus allowing smaller sized filter components than what would be needed with lower. Nsc, alldatasheet, datasheet, datasheet search site for electronic components and semiconductors, integrated circuits old version datasheet texas instruments acquired national semiconductor. The adjustable version can take in input voltage from 4.5v to 40v and convert it to variable voltage sourcing upto the complete circuit diagram is given below, you can often find these circuit in the lm2596 dc converter module. The lm2596 regulator is monolithic integrated circuit ideally suited for easy and convenient design of a step−down switching regulator (buck converter). We will introduce the features,scope of application,diagram,and testing results.we use the digital storage oscilloscope to test the module and show you the actual testing results with pictures.you will have a full understanding of. The lm2596 series operates at a switching frequency of 150 khz, thus allowing smaller sized filter components than what would be required with lower frequency switching regulators.

The lm2596 series operates at a switching frequency of 150 khz, thus allowing smaller sized filter components than what would be required with lower frequency switching regulators. Features • wide output voltage range • ensured 3a output load current • input voltage range up to 40v • excellent. Below is the reverse engineered circuit diagram of this particular converter board i have (key components are also marked in the picture above for reference). This module can accelerate prototyping, because you can get the voltage you need (such as 3.3v, 5v and 9v) as easy as blinking eyes. Input must be >1.5v higher than output.

Lm2596 Module Adjustable Dc Dc Power Converter 1 25v 35v 3a Easyeda
Lm2596 Module Adjustable Dc Dc Power Converter 1 25v 35v 3a Easyeda from easyeda.com
This module can accelerate prototyping, because you can get the voltage you need (such as 3.3v, 5v and 9v) as easy as blinking eyes. The lm2596 series operates at a switching frequency of 150 khz thus allowing smaller sized filter components than what would lm2596. Connection diagrams and ordering information. The lm2596 regulator is monolithic integrated circuit ideally suited for easy and convenient design of a step−down switching regulator (buck converter). Click here to check the latest version. .datasheet, lm2596 circuit, lm2596 data sheet : The lm2596 operates at a switching frequency of 150 khz thus allowing smaller sized filter components than what would be needed with lower. The adjustable version can take in input voltage from 4.5v to 40v and convert it to variable voltage sourcing upto the complete circuit diagram is given below, you can often find these circuit in the lm2596 dc converter module.

Connection diagrams and ordering information.

Nsc, alldatasheet, datasheet, datasheet search site for electronic components and semiconductors, integrated circuits old version datasheet texas instruments acquired national semiconductor. The adjustable version can take in input voltage from 4.5v to 40v and convert it to variable voltage sourcing upto the complete circuit diagram is given below, you can often find these circuit in the lm2596 dc converter module. The lm2596 series operates at a switching frequency of 150 khz thus allowing smaller sized filter components than what would lm2596. The lm2596 series operates at a switching frequency of 150 khz, thus allowing smaller sized filter components than what would be required with lower frequency switching regulators. But how do they perform? .datasheet, lm2596 circuit, lm2596 data sheet : These devices are available in fixed output voltages of 3.3 v, 5 v, 12 v, and an adjustable. The lm2596 regulator is monolithic integrated circuit ideally suited for easy and convenient design of a step−down switching regulator (buck converter). Input must be >1.5v higher than output. Click here to check the latest version. We will introduce the features,scope of application,diagram,and testing results.we use the digital storage oscilloscope to test the module and show you the actual testing results with pictures.you will have a full understanding of. Icstation team share this lm2596 step down power module with you in details. This module can accelerate prototyping, because you can get the voltage you need (such as 3.3v, 5v and 9v) as easy as blinking eyes.

But how do they perform? Connection diagrams and ordering information. When the lm2596 is used as shown in the figure 1 test circuit, system performance will be as shown in system. Below is the reverse engineered circuit diagram of this particular converter board i have (key components are also marked in the picture above for reference). Features • wide output voltage range • ensured 3a output load current • input voltage range up to 40v • excellent.

Homemade Adjustable Dc Power Supply With Lm2596 Youtube
Homemade Adjustable Dc Power Supply With Lm2596 Youtube from i.ytimg.com
Click here to check the latest version. Input must be >1.5v higher than output. .datasheet, lm2596 circuit, lm2596 data sheet : Features • wide output voltage range • ensured 3a output load current • input voltage range up to 40v • excellent. The lm2596 series operates at a switching frequency of 150 khz thus allowing smaller sized filter components than what would lm2596. Connection diagrams and ordering information. The adjustable version can take in input voltage from 4.5v to 40v and convert it to variable voltage sourcing upto the complete circuit diagram is given below, you can often find these circuit in the lm2596 dc converter module. The lm2596 regulator is monolithic integrated circuit ideally suited for easy and convenient design of a step−down switching regulator (buck converter).

The lm2596 series operates at a switching frequency of 150 khz, thus allowing smaller sized filter components than what would be required with lower frequency switching regulators.

But how do they perform? Connection diagrams and ordering information. This module can accelerate prototyping, because you can get the voltage you need (such as 3.3v, 5v and 9v) as easy as blinking eyes. The lm2596 regulator is monolithic integrated circuit ideally suited for easy and convenient design of a step−down switching regulator (buck converter). These devices are available in fixed output voltages of 3.3 v, 5 v, 12 v, and an adjustable. The lm2596 series operates at a switching frequency of 150 khz, thus allowing smaller sized filter components than what would be required with lower frequency switching regulators. Nsc, alldatasheet, datasheet, datasheet search site for electronic components and semiconductors, integrated circuits old version datasheet texas instruments acquired national semiconductor. Click here to check the latest version. Input must be >1.5v higher than output. When the lm2596 is used as shown in the figure 1 test circuit, system performance will be as shown in system. We will introduce the features,scope of application,diagram,and testing results.we use the digital storage oscilloscope to test the module and show you the actual testing results with pictures.you will have a full understanding of. The adjustable version can take in input voltage from 4.5v to 40v and convert it to variable voltage sourcing upto the complete circuit diagram is given below, you can often find these circuit in the lm2596 dc converter module. The lm2596 operates at a switching frequency of 150 khz thus allowing smaller sized filter components than what would be needed with lower.

Iklan Atas Artikel

Iklan Tengah Artikel 1

Iklan Tengah Artikel 2

Iklan Bawah Artikel